开云官方网页版专题频道专科|安徽大学栏目,提供与专科|安徽大学相关的所有资讯,希望我们所做的能让您感到满意!
08-24
安徽大学秋季开学时间确认了,学生们需要分批返校。以下是由开云官方网页版小编为大家精心带来的“2021安徽大学秋季学期开学时间:9月4日起”,仅供参考,希望能够帮到大家。
2021安徽大学秋季学期开学时间:9月4日起
安徽大学公布2021年秋季学期开学工作方案,明确新学期学生返校和报到时间,其中2021级本科生9月22日报到。
方案指出,2021年秋季学期学生返校和报到分两个批次。其中第一批次为老生返校,返校时间为三天,分别是2020级本科生和2020级研究生9月4日返校,2019级本科生和2019级研究生9月5日返校,2018级本专科生9月6日返校。
第二批次为新生报到,分别是2021级研究生新生9月6日报到,2021级本科生9月22日报到。方案明确,未经学校批准,学生一律不得提前返校和报到。
根据要求,师生返校和报到前,要严格落实师生健康检测和管理,在省外低风险地区的学生,在学校规定的开学时间,持48小时核酸检测阴性证明、健康码和行程码绿码返校和到校报到,并做好返校途中个人保护。
在中高风险地区的师生暂缓返校;本人或共同居住的家庭成员现为确诊病例、核酸检测阳性者、疑似病例、密切接触者的,暂不返校;有发热、咳嗽、腹泻等症状且排除新冠病毒感染的师生,暂不返校。另外,目前尚在国(境)外的师生员工和学生暂不返校。
方案强调,学生返校和报到前,须提前向所在学院申请并告知返校时间、交通工具、防护措施等,经批准后方可返校和报到。家长和陪同人员一律禁止开云官方网页版校。此外,开学后,学校将严格实行学生宿舍、专业楼宇封闭管理,非本宿舍园区一律不得进开云官方网页版,宿舍之间不串门。
拓展阅读:大学生新学期学习计划
第一,提升自我的科学文化素养。
1。学好专业知识。专业知识的是大学学习的奠基石,也是以后走上社会的基本要求。大多数的企业对员工的专业知识技能要求十分高,这也促使我们要重视课本,回归课堂。
2。学习相关课程,如开云(中国),计算机等。大学生数量的增加促使我们要更加熟练地掌握外语以及计算机等知识。平常多练多用,在未来的择业与生活中才更加能够处于有利地位。
第二,培养良好的学习与生活习惯。
1。早睡早起身体好,身体是革命的本钱,在赚取“革命的利润”之前,我们需要有一副好身板,这样才能在学习与生活上走得更远,走得更快,走得更好。
2。早起的鸟儿有虫吃。对大多数大学生,尤其是我来说,开云(中国)是一道横亘在面前的高山,难以仰止;即使早早地被闹钟闹起,也会若无其事地继续睡下去。是的,懒惰是一种十分不好的习惯,它不能“惯”,一“惯”就坏。所以,我要痛下决心,痛定思痛,改掉这个坏毛病,将精力投开云官方网页版开云(中国)及其他重要的事务中去,也不枉费我大学四年的学习好时光。
第三,以正确用心的态度应对学习。
1。认真对待每一次考试。考试是对我们每一阶段学校成效。
的检测,我们不能消极地视之为“洪水猛兽”,从而产生抵抗、畏惧的心理,这些心理都不利于我们正确的认识考试,更可能令我们考场失利。所以,用心备考的最高境界是要在平时就做好功课,完成学习任务,这样,再怎样考都不会怕了。当然,在这一方面也是我需要努力的。
2。树立正确的世界观、人生观、价值观。这个可能会十分难,但事实上,用心...
09-05
安徽专科院校理工类投档线已经公布了,下面由开云官方网页版小编为你精心准备了“2020安徽专科院校理工类高考投档线及排名”,持续关注本站将可以持续获取高考资讯!
2020安徽专科院校理工类高考投档线及排名
2020安徽高考专科院校理工类投档线及排名已经公布,具体来看一下:

投档线和录取线的区别
每年每所大学都会在高考前与各省份的考试院,拟定好在该省份的招生计划(总共招几个专业,在哪个批次招生,每个专业各招几个人)。假如总共招50个人,那么投档进开云官方网页版学校的排名最后的考生,他的分数就是这所大学的投档线,也就是说,投档线是投档结果产生了之后,自然出现的。也就是说,现在50名考生已经集结在山脚下了,下一步他们要往山顶进发,最后到达山顶的,才会被录取。
录取线是录取结果的自然呈现,学校最终录取的所有考生当中,排名最后的一个学生,他的分数,就自然成为录取线。
刚才讲到50名考生到达了山脚下,现在开始爬山咯。在爬山的过程中,也许会因为这样那样的因素(下一段揭晓这些因素),中途没有继续坚持下去,他们就没有机会登顶了。
假如最后到达山顶的是48名考生,那么排名第48的考生的分数,就成为了录取线。为什么过了投档线,不代表被录取。也就是为什么那么多考生在爬山的过程中,没有坚持住。
推荐阅读:
09-01
安徽高考专科分数线已经公布了,下面由开云官方网页版小编为你精心准备了“2020安徽高考第二批专科分数线(体育类)”,持续关注本站将可以持续获取高考资讯!
2020安徽高考第二批专科分数线(体育类)

推荐阅读:
...09-09
目前对于研究生招生简章想必大家都非常关注,为方便大家及时了解全国各省市院校2020年硕士研究生招生简章下面由开云官方网页版小编为你精心准备了“安徽大学2020年硕士研究生招生简章”,持续关注本站将可以持续获取更多的考试资讯!
安徽大学2020年硕士研究生招生简章
一、招生专业和名额
2020年安徽大学有100个学术学位和28个专业学位(领域)招收硕士研究生,招生规模暂定全日制学术学位硕士研究生1289名、全日制专业学位硕士研究生1200名,非全日制专业学位硕士研究生289名,具体招生学科、专业、研究方向和招生名额详见安徽大学2020年硕士研究生招生专业目录,最终录取名额以教育部下达的招生计划为准。
二、报考条件
(一)学术学位硕士研究生
1、中华人民共和国公民。
2、拥护中国共产党的领导,愿为社会主义现代化建设服务,品德良好,遵纪守法。
3、身心健康,符合教育部规定的硕士研究生录取体检标准。
4、具有国家承认的大学本科及以上学历并具有学士及以上学位,或者普通高等教育应届本科毕业生并在开云官方网页版学报到前能够取得本科学历和学士学位。
(二)专业学位硕士研究生
满足以下条件之一者均可:
1、符合学术学位硕士研究生所有报考条件者;
2、不具有国家承认的学士学位,但具有国家承认的大学本科毕业学历的人员;
3、获得国家承认的高职高专毕业学历后满2年(从毕业后到2020年9月1日,下同)或2年以上,达到与大学本科毕业生同等学力人员;
4、国家承认学历的本科结业生和成人高校(含普通高校举办的成人高等学历教育)应届本科毕业生,视为本科毕业生同等学力人员;
5、在报考时尚未毕业、但在2020年9月1日前可取得本科毕业证书的自学考试和网络教育本科生,考生录取当年9月1日前必须取得国家承认的本科毕业证书,否则录取资格无效。、
符合2、3、4、5项其中之一条件报考的考生,须加试两门本科阶段相关专业基础课(报考法律硕士(非法学)、工商管理硕士、公共管理硕士、工程管理硕士除外)。
另外,报考我校法律硕士(非法学)专业学位研究生的,之前所学专业为非法学专业(普通高等校本科专业目录法学门类中法学类专业[代码为0301]毕业生 、专科层次法学类毕业生和自学考试形式的法学类毕业生等不得报考);报考我校法律硕士(法学)专业学位研究生的,之前所学专业为法学专业(仅普通高等校本科专业目录法学门类中法学类专业[代码为0301]毕业生 、专科层次法学类毕业生和自学考试形式的法学类毕业生等可以报考)。开云官方网页版学考试参加全国联考。
报考工商管理硕士、公共管理硕士、工程管理硕士等专业学位研究生的,应当在大学本科毕业后,有3年及以上工作经验;或者在高职高专毕业后,有5年及以上工作经验;或者在取得硕士或博士学位后,有2年及以上工作经验。开云官方网页版学考试参加全国联考。
原则上,非全日制硕士研究生招收在职定向就业人员。
三、报名
报名分网上报名和现场报名两个阶段,所有考生必须先网...
03-04
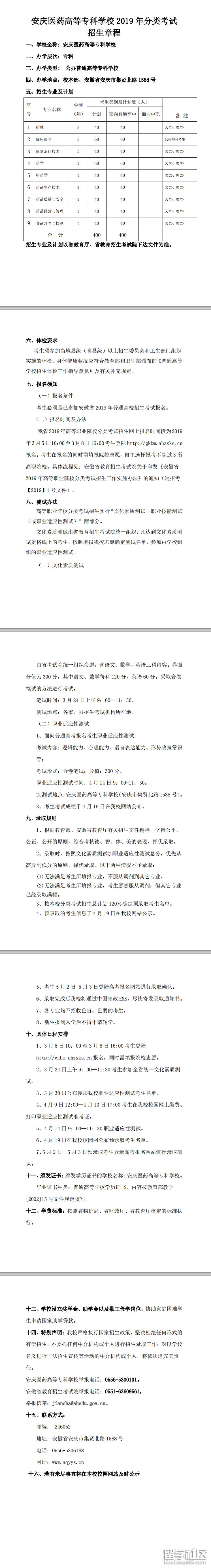
今天小编为大家提供安庆医药高等专科学校2019分类考试招生章程,请大家认真阅读招生章程,在规定的时间报名和参加考试!祝你备考顺利!
安庆医药高等专科学校2019分类考试招生章程

小编精心为您推荐:
03-04
马鞍山师范高等专科学校2019分类考试招生章程已经公布,2019年我校分类考试招生总计划400名,其中面向高中毕业生300名,面向中职毕业生100名。
马鞍山师范高等专科学校2019分类考试招生章程
一、学校全称:马鞍山师范高等专科学校
二、办学层次:专科
三、办学类型:公办全日制普通高等专科学校
四、办学地址:安徽省马鞍山市湖西南路369号(邮编:243041)
五、招生计划:2019年我校分类考试招生总计划400名,其中面向高中毕业生300名,面向中职毕业生100名。
马鞍山师范高等专科学校2019年分类考试招生分专业计划表
专业名称 | 合计 | 招生对象与计划 | |
高中毕业生 | 中职毕业生 | ||
食品营养与卫生 | 65 | 65 |
|
软件技术 | 105 | 105 | |
02-13
2019年考研成绩已经陆续可以查询了,小编为大家提供安徽大学2019考研成绩查询开云官方网页版口,一起来看看吧!希望你能查出满意的成绩!
安徽大学2019考研成绩查询开云官方网页版口
安徽大学2019考研成绩查询开云官方网页版口:https://yz.chsi.com.cn/apply/cjcx/
点击下面图片即可进开云官方网页版考研成绩查询开云官方网页版口:
考生需填写的查询条件:姓名、证件号码必填,报考单位和准考证号至少填一项。
安徽大学2019考研成绩查询公告公布网址:http://graschool.ahu.edu.cn/9537/list.htm
推荐阅读:
02-13
安徽大学2019高水平运动队招生简章已公布,请大家仔细了解好招生项目及招生计划,在规定的时间内报名和参加考试!祝你备考顺利!
安徽大学2019高水平运动队招生简章
安徽大学是国家“双一流”建设高校,安徽省人民政府与教育部共建高校,安徽省属重点综合性大学。
经教育部批准,我校具有招收高水平运动队资格。为认真贯彻落实《教育部办公厅关于做好2019年普通高等学校部分特殊类型招生工作的通知》(教学厅〔2018〕13号)精神,做好我校高水平运动队的招生工作,培养全面发展的高水平运动人才,促进学校体育运动水平的不断提高,特制定本招生简章。
一、招生专业:新闻学专业,文理兼招
二、招生项目及计划
招生项目为篮球(男子)、羽毛球。考生可根据自身运动项目水平和测试情况确定参加国家体育总局统一组织的运动训练、武术与民族传统体育专业单独招生文化课考试(简称文化课单独考试)或普通高等学校招生全国统一考试(简称文化课统一考试)。
招生计划不超过17人,根据我校高水平运动队建队需求,招生项目优惠等级拟定计划如下:
招生项目 | 文化课统一考试 | 文化课单独考试 | |
A类(人数) | B类(人数) | C类(人数) | |
篮球(男子) | 0 | ||
10-10
考研报名频道为大家提供2019年安徽大学考研报考点报名公告,请大家仔细阅读哦!更多考研资讯请关注我们网站的更新!
2019年安徽大学考研报考点报名公告
为做好我校报考点2019年硕士研究生招生考试工作,现将报名有关事项公告如下:
1、接受考生范围:
(1)安徽大学和安徽大学江淮学院应届、往届毕业生;
(2)报考安徽大学美术学(代码:1304L1)、美术(艺术硕士)(代码:135107)、艺术设计(艺术硕士)(代码:135108)专业的考生。
只有符合上述范围的考生,方可选择我校报考点,否则不予现场确认。
2、报名时间:
网上预报名时间: 9月24日至9月27日,每天9:00-22:00
网上报名时间:10月10日至31日,每天9:00-22:00。
3、现场确认时间:11月7日至11月10日;
4、现场确认和考试地点:安徽大学磬苑校区(合肥市经济技术开发区九龙路111号),现场确认具体安排请关注安徽大学教务处网站(http://jwc.ahu.cn)通知;
5、咨询电话:0551—63861053
来源:安徽大学
小编精心为您推荐:
09-18
考研招生简章频道为大家提供安徽大学2019硕士研究生招生简章,2019年安徽大学有100个学术学位和28个专业学位(领域)招收硕士研究生,招生规模暂定全日制学术学位硕士研究生1211名、全日制专业学位硕士研究生1115名,非全日制专业学位硕士研究生289名。更多考研资讯请关注我们网站的更新!
安徽大学2019硕士研究生招生简章
一、招生专业和名额
2019年安徽大学有100个学术学位和28个专业学位(领域)招收硕士研究生,招生规模暂定全日制学术学位硕士研究生1211名、全日制专业学位硕士研究生1115名,非全日制专业学位硕士研究生289名,具体招生学科、专业、研究方向和招生名额详见安徽大学2019年硕士研究生招生专业目录,最终录取名额以教育部下达的招生计划为准。
二、报考条件
(一)学术学位硕士研究生
1、中华人民共和国公民。
2、拥护中国共产党的领导,愿为社会主义现代化建设服务,品德良好,遵纪守法。
3、身心健康,符合教育部规定的硕士研究生录取体检标准。
4、具有国家承认的大学本科及以上学历并具有学士及以上学位,或者普通高等教育应届本科毕业生并在开云官方网页版学报到前能够取得本科学历和学士学位。
(二)专业学位硕士研究生
满足以下条件之一者均可:
1、符合学术学位硕士研究生所有报考条件者;
2、不具有国家承认的学士学位,但具有国家承认的大学本科毕业学历的人员;
3、获得国家承认的高职高专毕业学历后满2年(从毕业后到2019年9月1日,下同)或2年以上,达到与大学本科毕业生同等学力人员;
4、国家承认学历的本科结业生和成人高校(含普通高校举办的成人高等学历教育)应届本科毕业生,视为本科毕业生同等学力人员;
5、在报考时尚未毕业、但在2019年9月1日前可取得本科毕业证书的自学考试和网络教育本科生,考生录取当年9月1日前必须取得国家承认的本科毕业证书,否则录取资格无效。
符合2、3、4、5项其中之一条件报考的考生,须加试两门本科阶段相关专业基础课(报考法律硕士(非法学)、工商管理硕士、公共管理硕士、工程管理硕士除外)。
另外,报考我校法律硕士(非法学)专业学位研究生的,之前所学专业为非法学专业(普通高等校本科专业目录法学门类中法学类专业[代码为0301]毕业生、专科层次法学类毕业生和自学考试形式的法学类毕业生等不得报考);报考我校法律硕士(法学)专业学位研究生的,之前所学专业为法学专业(仅普通高等校本科专业目录法学门类中法学类专业[代码为0301]毕业生、专科层次法学类毕业生和自学考试形式的法学类毕业生等可以报考)。开云官方网页版学考试参加全国联考。
报考工商管理硕士、公共管理硕士、工程管理硕士等专业学位研究生的,应当在大学本科毕业后,有3年及以上工作经验;或者在高职高专毕业后,有5年及以上工作经验;或者在取得硕士或博士学位后,有2年及以上工作经验。开云官方网页版学考试参加全国联考。
三、报名
报名分网上报名和现场报名两个阶段,所有考生必须先网上报名,再现场确认。
(一)网上报名时间:2018年10月10日至31日每天9:00-22:00(逾...
专科|安徽大学推荐访问